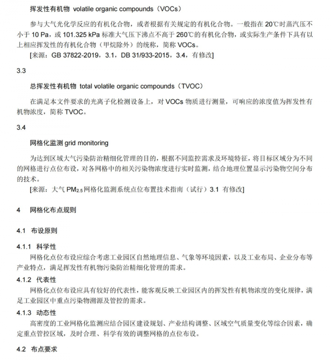
产品展示
PRODUCT DISPLAY
技术支持您现在的位置:首页 > 技术支持 > 工业园区测定环境空气及废气无组织排放VOCs浓度将有规可依!PID新规
工业园区测定环境空气及废气无组织排放VOCs浓度将有规可依!PID新规
  • 更新时间:2022-03-17     浏览次数:1641
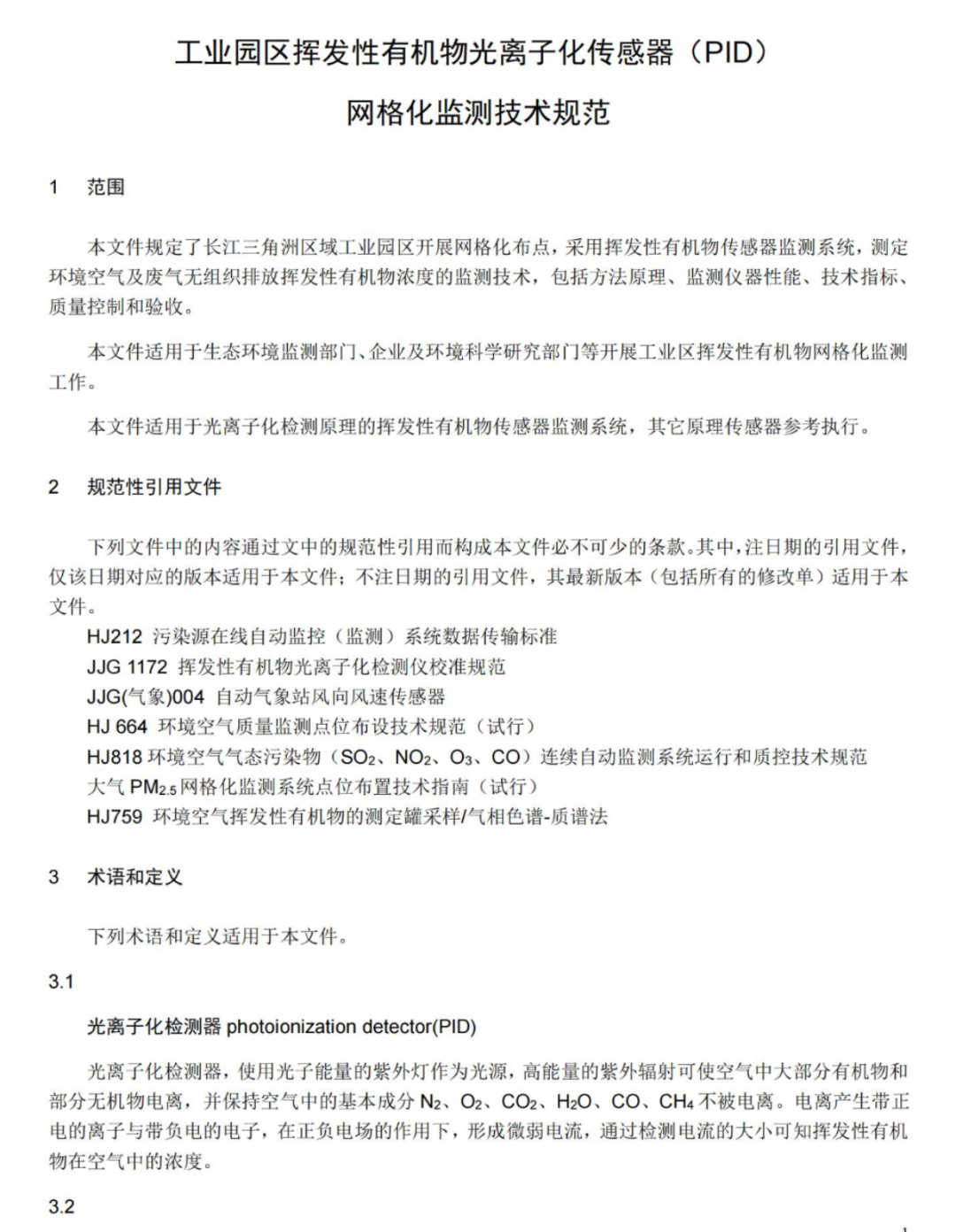
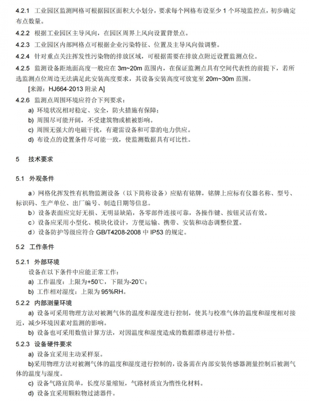
    • 挥发性有机物(VOCs)是一类重要的环境污染物,严重威胁着环境和人类健康,近年来也出不很多相关的冶理及监测的规范和标准。但是针对PID光离子原理的监测方法一直没有一个明确的标准。针对这一情况,为推进长三角一体化发展战略实施,上海市生态环境局、江苏省生态环境厅、浙江省生态环境厅和安徽省生态环境厅共同组织起草了长江三角洲区域统一标准《工业园区挥发性有机物光离子化传感器(PID)网格化监测技术规范》(征求意见稿)。

         本文件规定了长江三角洲区域工业园区开展网格化布点,采用挥发性有机物传感器监测系统,测定环境空气及废气无组织排放挥发性有机物浓度的监测技术,包括方法原理、监测仪器性能、技术指标、质量控制和验收。

         本文件适用于生态环境监测部门、企业及环境科学研究部门等开展工业区挥发性有机物网格化监测工作。

         本文件适用于光离子化检测原理的挥发性有机物传感器监测系统,其它原理传感器参考执行。

      工业园区测定环境空气及废气无组织排放VOCs浓度将有规可依!PID检测原理新规来了


      标准全文如下:






        深圳市万瑞安科技有限公司一直致力于气体检测综合解决方案商,经过多年的努力,在VOCs在线监测及工业园区网格化监测方面积累丰富的经验,并可以根据不同行业,环境等定制相应产品。目前已形成便携式VOC检测仪,VOC在线监测系统,空气网格化系统等综合性产品。


    在线客服